北理工官网
在校生
教职工
教学日历
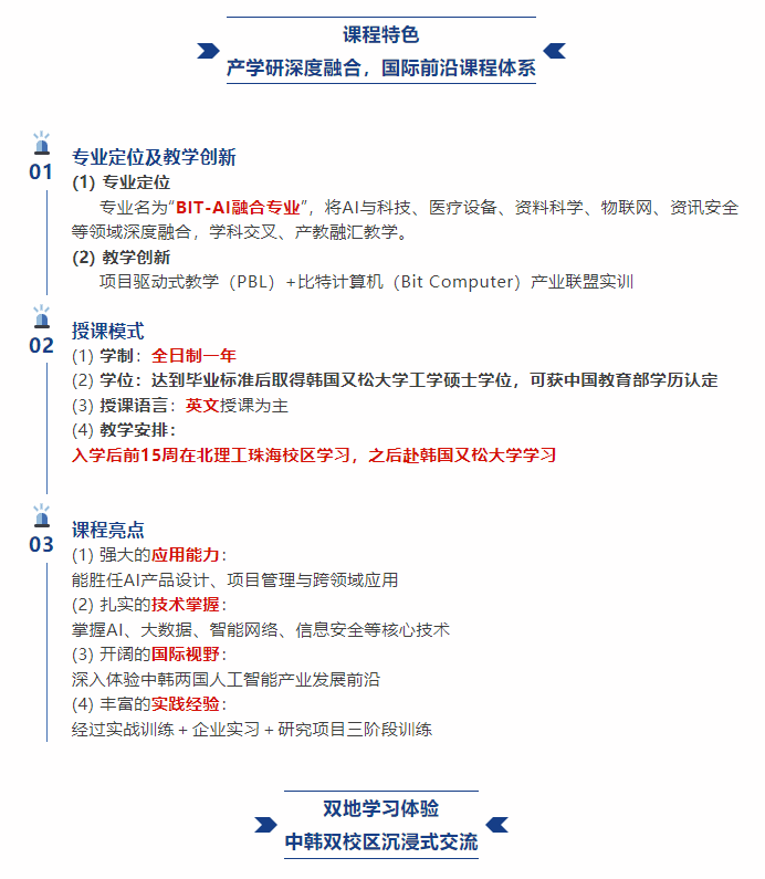
官方发布|2025韩国又松大学与北京理工大学(珠海)人工智能专业硕士联合委托培养项目正式启动招生!
时间:2025-07-11
文:王川
图:
来源:留学生中心
编辑:周佳烨
审核:宋迎 李流舟
上一篇:哈萨克斯坦萨特巴耶夫大学一行来访珠海校区
下一篇:北京理工大学珠海校区2025年俄罗斯推广汉学短期研学团开营
21
北理工党委书记张军召开珠海校区“十五五”发展规划专题工作会
02
北京理工大学珠海校区举办树立和践行正确政绩观学习教育读书班暨党委理论学习中心组学习
31
北京理工大学珠海校区召开2025年度党支部书记抓基层党建述职评议会
26
校地企联合筑梦低空未来!湾区低空研究院在珠揭牌成立
20
北京理工大学珠海校区党委召开2026年党群工作会议
11
北京理工大学珠海校区党委理论学习中心组开展树立和践行正确政绩观学习教育专题学习
本科生招生
研究生招生
人才招聘
北理工新闻网
办公系统
信息公开
领导信箱
联系我们
北理文创
地址:广东省珠海市唐家湾金凤路6号 邮编:519088 邮箱:zhbit@bitzh.edu.cn 版权所有©北京理工大学(珠海) 京ICP备10019879号-1